一、什么是大学社会服务
自大学存在与发展以来,人才培养、科学研究及社会服务逐渐被公认为大学的三大职能。但这三项职能并非同时生成,而是在不同历史条件下依次产生的。大学的社会服务职能起源于美国《莫雷尔法案》,发展确立于“威斯康星理念”。它是指高校在保证正常的人才培养和科学研究职能情况下,依托大学的教学、科研、人才和知识等方面的优势向社会提供直接性的、服务性的,以促进经济和社会发展的活动。从其定义可以看出,前两项职能是大学发挥社会服务职能的前提和基础,而大学的社会服务职能又是前两项职能的延伸和实现形式。
二、大学社会服务的典范
——威斯康星大学麦迪逊分校
威斯康星麦迪逊分校(University of Wisconsin–Madison)创建于1848年,是一所世界顶尖的著名公立研究型大学,也是美国大学协会和十大联盟的创始成员,被誉为“公立常春藤”。20世纪之后,美国资本主义经济的迅速发展对美国高等学校提出了更多的要求,即为美国工业和农业的发展提供更多、更有效的服务。威斯康星大学的校长查尔斯·范海斯也是在这个时期带领这所大学走在了时代前列。范海斯认为大学有三方面的任务:
一是把学生培养成有知识、有能力、能工作的公民;
二是进行科学研究、发展知识;
三是传播知识,把知识传授给广大民众,使他们能够运用这些知识解决经济、生产、社会、政治等方面的问题。
范海斯在1905年的一次演讲中表示:除非威斯康星大学的有益影响惠及该州的每一个家庭,否则我永远不会感到满足。他指出大学不应把自己局限在围墙之内,而应发挥其在社会经济生活中的作用,甚至是教学和科研也要充分考虑社会需要,最终确立了威斯康星的基本理念。也正是威斯康星理念(Wisconsin Idea)的诞生,美国高等学校的社会服务职能得到了确立,成为世界高等教育史上一个重要的里程碑。该理念表明了一个普遍的原则,即教育应该超越课堂的界限影响人们的生活。一个多世纪以来,这个理念一直是威斯康星州的同义词,它已经成为威斯康星州乃至全世界大学推广工作的指导哲学。现任校长丽贝卡·布兰克也表示:威斯康星大学麦迪逊分校在规模和广度上都与众不同,我们重视与社会的关联,并致力于最广泛的包容性。
三、威斯康星大学麦迪逊分校
战略规划框架(2020-2025)
大学战略规划决定一所大学未来的发展方向,战略框架(2020-2025)为威斯康星大学麦迪逊分校指明了前进的道路,在过去重点项目取得成功的基础上,朝着成为21世纪模范公立大学的愿景迈出了大胆的步伐。框架保留了该校的研究、教学和公共服务的核心遗产,并致力于构建一个可以充分发挥潜力的校园环境。
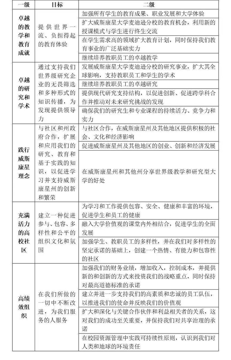
威斯康星麦迪逊分校在其最新的五年战略框架(2020-2025)中明确提出了其未来的发展战略,主要包括五大方面,依次为“卓越的教学和教育成就、卓越的研究和学术、践行威斯康星理念、充满活力的高校社区和高绩效组织”。战略框架内容涵盖了教学、科研、社会服务、高校社区和组织管理五方面,具体如下表所示:
表1 战略框架主要内容

四、大学社会服务最新行动导向
——践行威斯康星理念
作为大学社会服务职能的典范,威斯康星大学麦迪逊分校战略框架中有关社会服务的内容是我们了解该校社会服务最新行动导向的重要来源。积极践行威斯康星理念主要包括“与社区合作,在威斯康星州及其他地区提供积极的社会、文化和经济影响;促进威斯康星州及其他地区的创业、创新和经济发展;在威斯康星州和其他州分享世界级教学和研究型大学的好处”三大方面并细化为“创造威斯康星、从发现到产品和威斯康星农村医学院”等9个具体的示例项目,具体内容如下表所示。
从践行威斯康星理念的具体内容来看,威斯康星大学麦迪逊分校社会服务最新行动导向有以下特点:
1、行动内容具体,不空洞。战略框架社会服务部分是践行威斯康星理念,学校通过9个项目来承接和具体化理念内容,每个项目都有明确的目标和具体的操作流程,少见大话、空话、套话和口号式、标语式的内容。
2、内容广泛,涵盖教学、科研、创新等方面。莫格里奇公共服务中心、威斯康星农村医学院、威斯康星大学奥德赛项目等都有通过提供相应的教学和课程来具体实施社会服务。创造威斯康星、从发现到产品、威斯康星校友研究基金会、商业参与办公室等项目则通过对科研和创新活动的支持来落实社会服务的理念。
3、每个项目由专门机构和团队负责运行,建有专门网站。威斯康星大学麦迪逊分校的社会服务项目都有专门机构负责运行,如创造威斯康星是该校贫困研究中心的重要项目,有专门的网站介绍具体情况并发布了阶段性的项目进展报告。另外,莫格里奇公共服务中心、威斯康星校友研究基金会、商业参与办公室、威斯康星农村医学院都是由专门的机构和团队运行的,设有专题网站可供查询。
4、社会服务并非对外服务,师生共享服务成果。从践行威斯康星思想的具体行动来看,威斯康星大学麦迪逊分校并没有把大学社会服务视为大学的对外服务,其服务对象不限于校内还是校外。从发现到产品项目为学校有抱负的教师、员工和学生提供创业服务,威斯康星校友研究基金会和商业参与办公室也注重通过技术转让和商业参与促进威斯康星大学的科研创新和与产业的联系,这是面向校内群体和联系校内与校外的服务项目。创造威斯康星、莫格里奇公共服务中心、威斯康星农村医学院等项目则是面向校外群体的服务项目。
5、商业与公益并存。威斯康星大学麦迪逊分校的社会服务既有注重商业价值的威斯康星校友研究基金会和商业参与办公室项目,也有注重校内公益服务的从发现到产品以及注重社会公益服务的创造威斯康星、威斯康星农村医学院和威斯康星大学奥德赛项目等。